728x90
final 프로젝트
2022.02-2022.03
Banthing
배달비와 최소 주문금액의 부담을 덜어주기 위한 서비스
- github: https://github.com/codestates/BanThing
- 사용 스택 : Next.js, typescript, HTML/CSS
- 배포: https://www.banthing.kr/ (비용상의 이유로 사이트를 내렸습니다.)
- Front-end
Map
- 지도 생성 및 200m 원 표시를 해주었습니다.
- 방을 생성하고 새로고침시 지도에 마커를 생성하게 해주었습니다.
- 마커 클릭시 중심점을 마커의 위치로 변할 수 있게 해주었습니다.
- 커스텀 마커 생성 및 지도 중심점 이동 구현
- 지도 마커 별 채팅방 기능 구현
Main
- 덧글 기능
- 방 삭제 기능
- 방 생성 기능
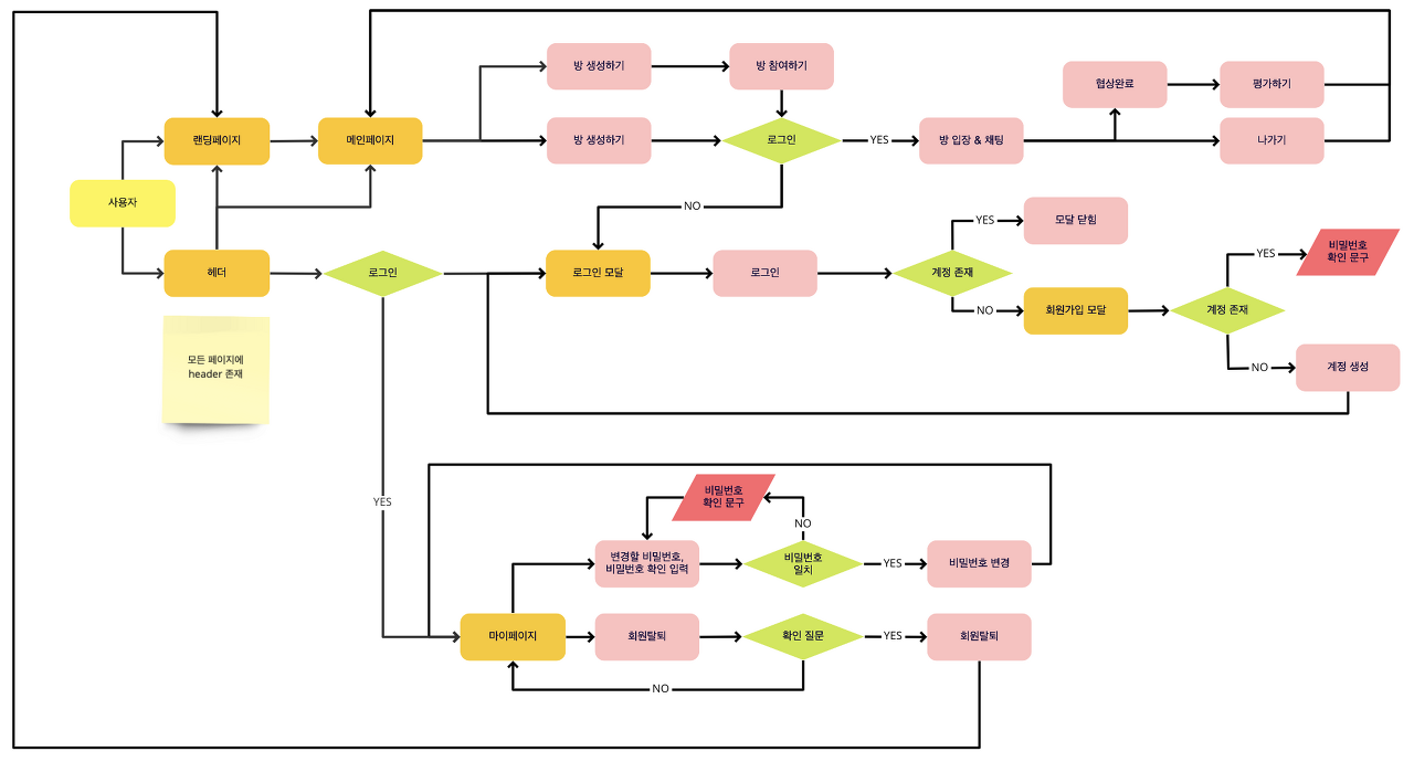
Plan
- 프로젝트 설계 / 기획
- 피그마로 Prototype 구현
- Flow Chart 작성
- Flow Chart 작성


Q. 향후 개선 방안 있나요?
- 설계의 개선 방안
A. 모든 기능을 main page에 넣다보니 main page의 렌딩 시간이 길어지는 것 같다는 느낌이 들었습니다. 지금과 같은 포토폴리오 상에서는 이렇게 작성되는 것은 문제 없을 것 같지만 실제 서비스가 된다면 main page는 굉장히 무거워질 우려가 있는 것 같습니다. 글의 참여하기를 눌렀을 때 url에 다른 파라미터를 주어 제작하여야하지 않았나 하고 생각하였고 이는 향후 리팩토링할 때에 개선해보록 할 예정입니다.
- 기능의 개선 방안
A.
- 기존에는 실시간 채팅으로 기능을 구현하려 하였으나 4주라는 기간 상 다 완성하지 못한 아쉬움이 있습니다. 이는 차후에 개선할 예정입니다. - 다른 사용자가 덧글을 작성하였을 때 글쓴이가 알아차릴 수 없는 기능적인 단점을 발견하였고 차후에 추가할 예정입니다. - navigator의 권한을 거부할 시 지도가 렌더링 되지않는 부분도 아쉬움을 가져오는 것 같습니다.
Q. 프로젝트 후 느낀 점이 무엇인가요?
- 설계의 중요성
A. 프로젝트의 진행 전 해야하는 설계가 얼마 중요한지 특히 페이지의 구성 컴포넌트를 어떻게 배치하냐에 따라 데이터를 얼마나 효율적으로 전달할 수 있는지 알 수 있었습니다.
맞이했던 이슈들
https://github.com/codestates/BanThing/issues
728x90
'토이프로젝트 > banthing' 카테고리의 다른 글
| 변수명 리팩토링 (0) | 2022.05.25 |
|---|---|
| newChat 리팩토링 (0) | 2022.05.20 |